
Committing to a Sustainable Future
ISO 14001 is the internationally recognized standard for Environmental Management Systems (EMS). It provides a framework for organizations to design and implement an EMS, and continually improve their environmental performance.
Key Insight: ISO 14001 helps organizations minimize their environmental footprint and comply with relevant regulations.
Core Focus Areas
- ✓Environmental ProtectionProactive measures to prevention pollution.
- ✓Legal ComplianceMeeting current statutory and regulatory requirements.
- ✓Sustainable Resource UseEfficiency in energy and material consumption.
Who Can Get Certified?
ISO 14001:2015 is applicable to any organization regardless of size, type, or nature.
ConstructionManufacturingEnergyChemicalsWaste ManagementLogisticsPublic SectorHospitality
Benefits of Certification
Environmental Benefits
- •Reduced carbon footprint
- •Better waste management
- •Conservation of resources
- •Pollution prevention
Business Benefits
- •Improved brand reputation
- •Access to new markets
- •Lower operational costs
- •Supply chain confidence
Risk & Compliance
- •Assurance of legal compliance
- •Reduced liability risks
- •Emergency preparedness
- •Stakeholder trust
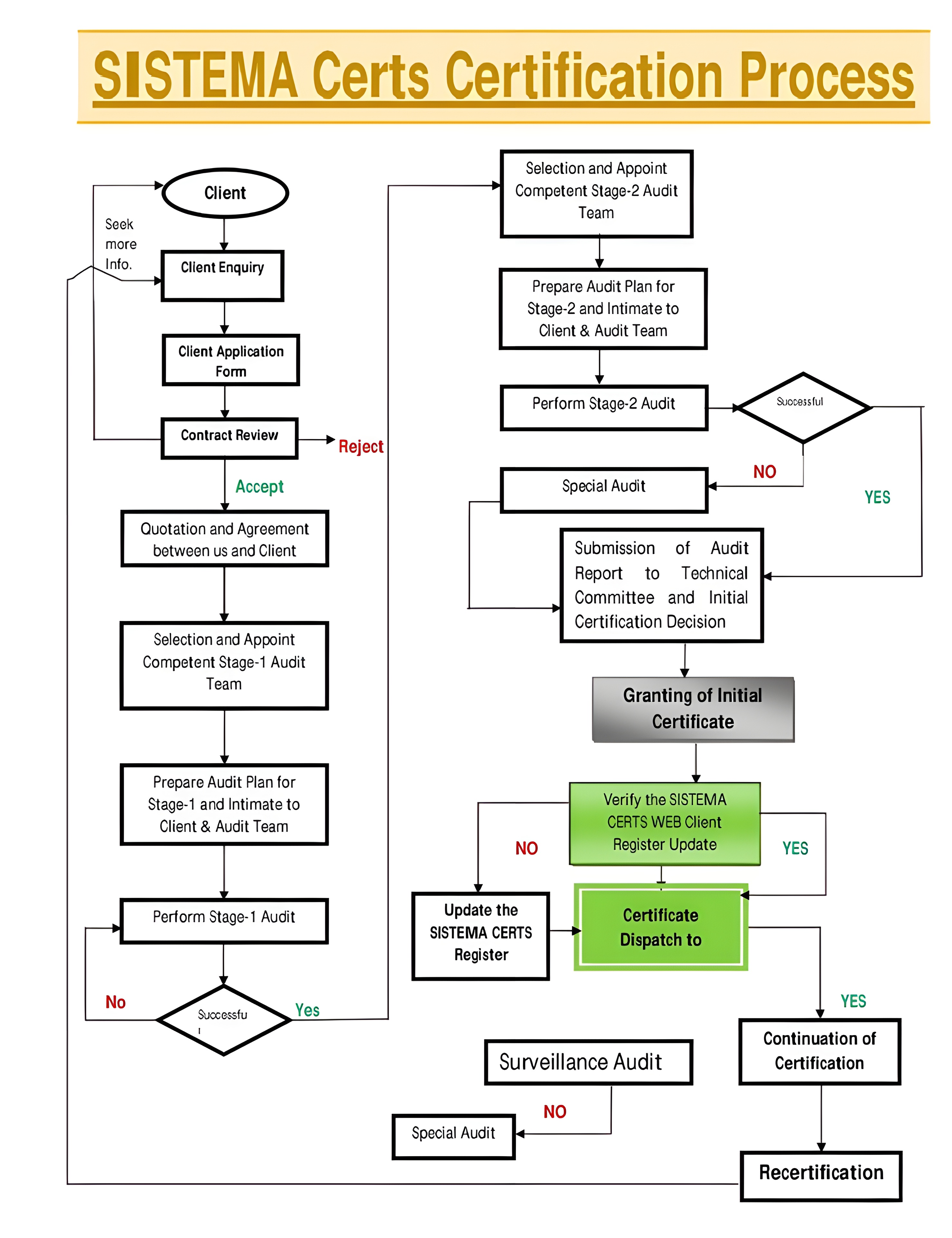
Certification Process Flowchart

Validity
Cost of Certification
Based on complexity, size, sector, and risk factors.
Get a Quick Quote →Frequently Asked Questions
What is ISO 14001:2015?▼
International standard for Environmental Management Systems.
Is it mandatory?▼
No, but it demonstrates compliance with laws.
Who can apply?▼
Any organization looking to improve environmental performance.
